Product Summary
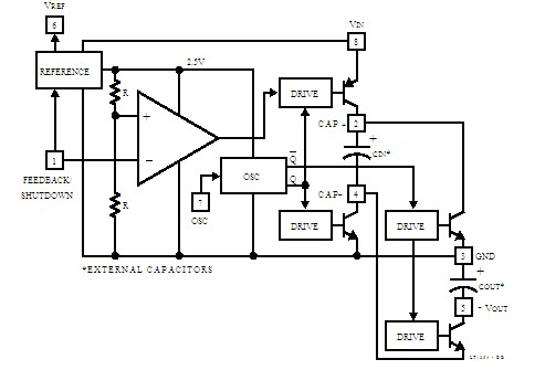
The LT1054CN8 is a monolithic, bipolar, switched-capacitor voltage converter and regulator. The LT1054CN8 provides higher output current than previously available converterswith significantly lower voltage losses. An adaptive switchdriver scheme optimizes efficiency over a wide range ofoutput currents. Total voltage loss at 100mA output currentis typically 1.1V. This holds true over the full supply voltagerange of 3.5V to 15V. Quiescent current is typically 2.5mA. The LT1054CN8 also provides regulation, a feature not previ-ously available in switched-capacitor voltage converters.By adding an external resistive divider a regulated outputcan be obtained. This output will be regulated againstchanges in both input voltage and output current. The LT1054CN8 can also be shut down by grounding the feedbackpin. Supply current in shutdown is less than 100μA. Applications include Voltage Inverter, Voltage Regulator, Negative Voltage Doubler and Positive Voltage Doubler.
Parametrics
LT1054CN8 absolute maximum ratings: (1)Supply Voltage: 16V; (2)Operating Junction Temperature Range: 0-100℃; (3)Maximum Junction Temperature: 125℃; (4)Lead Temperature (Soldering, 10 sec): 300℃.
Features
LT1054CN8 features: (1)Available in Space Saving SO-8 Package; (2)Output Current: 100mA; (3)Low Loss: 1.1V at 100mA; (4)Operating Range:3.5V to 15V; (5)Reference and Error Amplifier for Regulation; (6)External Shutdown; (7)External Oscillator Synchronization; (8)Can Be Paralleled.
Diagrams

| Image | Part No | Mfg | Description | ![]()  | 
                            Pricing (USD)  | 
                            Quantity | ||||||||||
|---|---|---|---|---|---|---|---|---|---|---|---|---|---|---|---|---|
![]()  | 
                            ![]() LT1054CN8  | 
                            ![]()  | 
                            ![]() IC REG SWITCHED CAP DBL INV 8DIP  | 
                            ![]() Data Sheet  | 
                            ![]() 
  | 
                            
                            	 | 
                      ||||||||||
![]()  | 
                            ![]() LT1054CN8#PBF  | 
                            ![]()  | 
                            ![]() IC REG SWITCHED CAP DBL INV 8DIP  | 
                            ![]() Data Sheet  | 
                            ![]() 
  | 
                            
                            	 | 
                      ||||||||||
 (China (Mainland)) 
                         
                        
                                    







