Product Summary
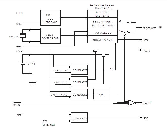
The M41ST84WMQ6 is an I2C Serial RTC. The M41ST84WMQ6 is configured inbinary coded decimal (BCD) format. A built-in, low power 32.768kHz oscillator (external crystal controlled) provides the time base for the timekeeping and calendar functions.
Parametrics
M41ST84WMQ6 absolute maximum ratings: (1)Storage Temperature (VCC Off, Oscillator Off):–55 to 150℃; (2)Lead Solder Temperature for 10 seconds: 260℃; (3)Input or Output Voltages:–0.3 to VCC + 0.3V; (4)Supply Voltage:–0.3 to 4.6V; (5)Output Current: 20mA; (6)Power Dissipation: 1W.
Features
M41ST84WMQ6 features: (1)400kHz I2C; (2)44 Bytes of General Purpose NVRAM; (3)Programmable Alarm with Interrupt; (4)Power-down Timestamp (HT Bit); (5)2.5 to 5.5V Oscillator Operating Voltage; (6)32KHz Oscillator with Integrated Load Capacitance; (7)Programmable Watchdog Timer.
Diagrams

| Image | Part No | Mfg | Description | ![]() |
Pricing (USD) |
Quantity | ||||
|---|---|---|---|---|---|---|---|---|---|---|
![]() |
![]() M41ST84WMQ6 |
![]() STMicroelectronics |
![]() Real Time Clock USE 511-M41ST84WMQ6E |
![]() Data Sheet |
![]() Negotiable |
|
||||
![]() |
![]() M41ST84WMQ6E |
![]() STMicroelectronics |
![]() Real Time Clock Serial 512 (64x8) |
![]() Data Sheet |
![]() Negotiable |
|
||||
![]() |
![]() M41ST84WMQ6F |
![]() STMicroelectronics |
![]() Real Time Clock Serial 512 (64x8) |
![]() Data Sheet |
![]() Negotiable |
|
||||
(China (Mainland))









