Product Summary
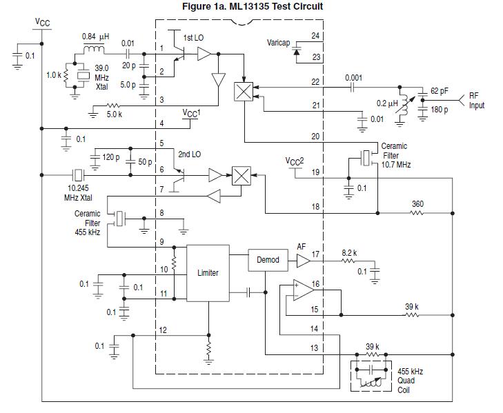
The MC13135P is the second generation of single chip, dual conversion FM communications receivers developed by Motorola. The MC13135P includes a Colpitts oscillator, VCO tuning diode, low noise first and second mixer and LO, high gain limiting IF, and RSSI. The MC13135P can be used as a stand–alone VHF receiver or as the lower IF of a triple conversion system. Applications include cordless telephones, short range data links, walkie talkies, low cost land mobile, amateur radio receivers, baby monitors and scanners.
Parametrics
MC13135P absolute maximum ratings: (1)Power Supply Voltage:6.5 Vdc; (2)RF Input Voltage:1.0 Vrms; (3)Junction Temperature :+150℃; (4)Storage Temperature Range:– 65 to +150℃.
Features
MC13135P features: (1)Complete Dual Conversion FM Receiver Antenna to Audio Output; (2)Input Frequency Range 200 MHz; (3)Voltage Buffered RSSI with 70 dB of Usable Range; (4)Low Voltage Operation 2.0 to 6.0 Vdc (2 Cell NiCad Supply); (5)Low Current Drain 3.5 mA Typ; (6)Low Impedance Audio Output < 25Ω; (7)VHF Colpitts First LO for Crystal or VCO Operation; (8)Isolated Tuning Diode; (9)Buffered First LO Output to Drive CMOS PLL Synthesizer; (10)Operating Temperature Range TA = 0 to +85℃.
Diagrams

| Image | Part No | Mfg | Description | ![]() |
Pricing (USD) |
Quantity | ||||
|---|---|---|---|---|---|---|---|---|---|---|
![]() |
![]() MC13135P |
![]() Other |
![]() |
![]() Data Sheet |
![]() Negotiable |
|
||||
| Image | Part No | Mfg | Description | ![]() |
Pricing (USD) |
Quantity | ||||
![]() |
![]() MC13001X |
![]() Other |
![]() |
![]() Data Sheet |
![]() Negotiable |
|
||||
![]() |
![]() MC13007X |
![]() Other |
![]() |
![]() Data Sheet |
![]() Negotiable |
|
||||
![]() |
![]() MC13017 |
![]() Other |
![]() |
![]() Data Sheet |
![]() Negotiable |
|
||||
![]() |
![]() MC13022A |
![]() Other |
![]() |
![]() Data Sheet |
![]() Negotiable |
|
||||
![]() |
![]() MC13025 |
![]() Other |
![]() |
![]() Data Sheet |
![]() Negotiable |
|
||||
![]() |
![]() MC13027 |
![]() Other |
![]() |
![]() Data Sheet |
![]() Negotiable |
|
||||
(China (Mainland))









