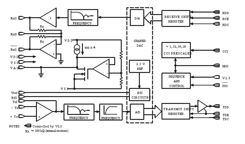
Product Summary
The MC145503P is a per channel PCMCodec–Filter mono–circuit. The MC145503P performs the voice digitizationand reconstruction as well as the band limiting and smoothing requiredfor PCM systems. The MC145503P is a general purpose device that isoffered in a 16–pin package. These are designed to operate in both syn-chronous and asynchronous applications and contain an on–chip preci-sion reference voltage. The MC145503P PCM Codec–Filter mono–circuit utilizes CMOS due to its reliable low–power performance and proven capability for complex analog/digital VLSI functions.
Parametrics
MC145503P absolute maximum ratings: (1)DC Supply Voltage: -0.5 to 13V; (2)Voltage, Any Pin to VSS: -0.5 to VDD+0.5V; (3)DC Drain Per Pin (Excluding VDD, VSS): 10mA; (4)Operating Temperature Range: -40 to + 85℃; (5)Storage Temperature Range: 85 to + 150℃.
Diagrams

| Image | Part No | Mfg | Description | ![]()  | 
                            Pricing (USD)  | 
                            Quantity | ||||||||||||||||
|---|---|---|---|---|---|---|---|---|---|---|---|---|---|---|---|---|---|---|---|---|---|---|
![]()  | 
                            ![]() MC145503P  | 
                            ![]() Other  | 
                            ![]()  | 
                            ![]() Data Sheet  | 
                            ![]() Negotiable  | 
                            
                            	 | 
                      ||||||||||||||||
| Image | Part No | Mfg | Description | ![]()  | 
                            Pricing (USD)  | 
                            Quantity | ||||||||||||||||
![]()  | 
                            ![]() MC14000UB  | 
                            ![]() Other  | 
                            ![]()  | 
                            ![]() Data Sheet  | 
                            ![]() Negotiable  | 
                            
                            	 | 
                      ||||||||||||||||
![]()  | 
                            ![]() MC14001B  | 
                            ![]() Other  | 
                            ![]()  | 
                            ![]() Data Sheet  | 
                            ![]() Negotiable  | 
                            
                            	 | 
                      ||||||||||||||||
![]()  | 
                            ![]() MC14001BCP  | 
                            ![]() ON Semiconductor  | 
                            ![]() IC GATE NOR QUAD CMOS 14DIP  | 
                            ![]() Data Sheet  | 
                            ![]() 
  | 
                            
                            	 | 
                      ||||||||||||||||
![]()  | 
                            ![]() MC14001BCPG  | 
                            ![]() ON Semiconductor  | 
                            ![]() Gates (AND / NAND / OR / NOR) 3-18V Quad 2-Input NOR  | 
                            ![]() Data Sheet  | 
                            ![]() 
  | 
                            
                            	 | 
                      ||||||||||||||||
![]()  | 
                            ![]() MC14001BDG  | 
                            ![]() ON Semiconductor  | 
                            ![]() Gates (AND / NAND / OR / NOR) 3-18V Quad 2-Input NOR  | 
                            ![]() Data Sheet  | 
                            ![]() 
  | 
                            
                            	 | 
                      ||||||||||||||||
![]()  | 
                            ![]() MC14001BDR2  | 
                            ![]()  | 
                            ![]() IC GATE NOR QUAD CMOS 14SOIC  | 
                            ![]() Data Sheet  | 
                            ![]() 
  | 
                            
                            	 | 
                      ||||||||||||||||
 (China (Mainland)) 
                         
                        
                                    









