Product Summary
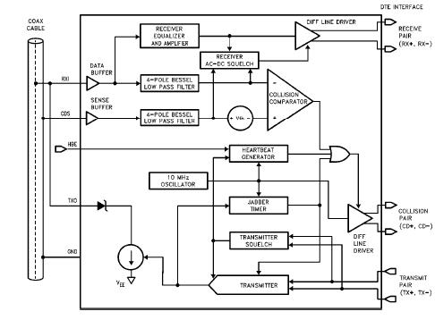
The DP83922AN Coaxial Transceiver Interface (CTI) is a coaxial cable line driver/receiver for Ethernet/Thin Ethernet(Cheapernet) type local area networks. The DP83922AN is connected between the coaxial cable and the Data Terminal Equipment(DTE). The DP83922AN is part of a three chip set that implements the complete IEEE 802.3 compatible network node electronics as shown below.
Parametrics
DP83922AN absolute maximum ratings: (1)Supply Voltage (VEE):-12V; (2)Package Power Rating at 25℃: 3.5 Watts; (3)Input Voltage: 0 to -12V; (4)Storage Temperature:-65 to 150℃; (5)Lead Temp. (Soldering, 10 seconds): 260℃.
Features
DP83922AN features: (1)Compatible with Ethernet II, IEEE 802.3 10Base5 and 10Base2(Cheapernet); (2)Integrates all transceiver electronics except signal & power isolation; (3)Innovative design minimizes external component count; (4)Jabber timer function integrated on chip; (5)Externally selectable CD Heartbeat allows operation with IEEE 802.3 compatible repeaters; (6)Precision circuitry implements receive mode collision detection; (7)Squelch circuitry at all inputs rejects noise; (8)Designed for rigorous reliability requirements of IEEE 802.3; (9)Standard Outline 16-pin DIP uses a special leadframe that significantly reduces the operating die temperature.
Diagrams

![]() |
![]() DP83016AUG |
![]() Other |
![]() |
![]() Data Sheet |
![]() Negotiable |
|
||||
![]() |
![]() DP8308 |
![]() Other |
![]() |
![]() Data Sheet |
![]() Negotiable |
|
||||
![]() |
![]() DP8310 |
![]() Other |
![]() |
![]() Data Sheet |
![]() Negotiable |
|
||||
![]() |
![]() DP8311 |
![]() Other |
![]() |
![]() Data Sheet |
![]() Negotiable |
|
||||
![]() |
![]() DP83223 |
![]() Other |
![]() |
![]() Data Sheet |
![]() Negotiable |
|
||||
![]() |
![]() DP83223V |
![]() |
![]() IC NETWORK TRANSCEIVER 28-PLCC |
![]() Data Sheet |
![]() Negotiable |
|
||||
(China (Mainland))









